首页
走进交投路建
路建概况
组织架构
企业文化
企业资质
直属企业
信息公告
信息公告
新闻中心
路建动态
子(分)公司动态
主营业务
公路工程
房建市政
道路养护
工程检测
装饰装修
材料贸易
招标采购
招采公示
项目招采
供应商库公告
党群工作
党建工作
工会之窗
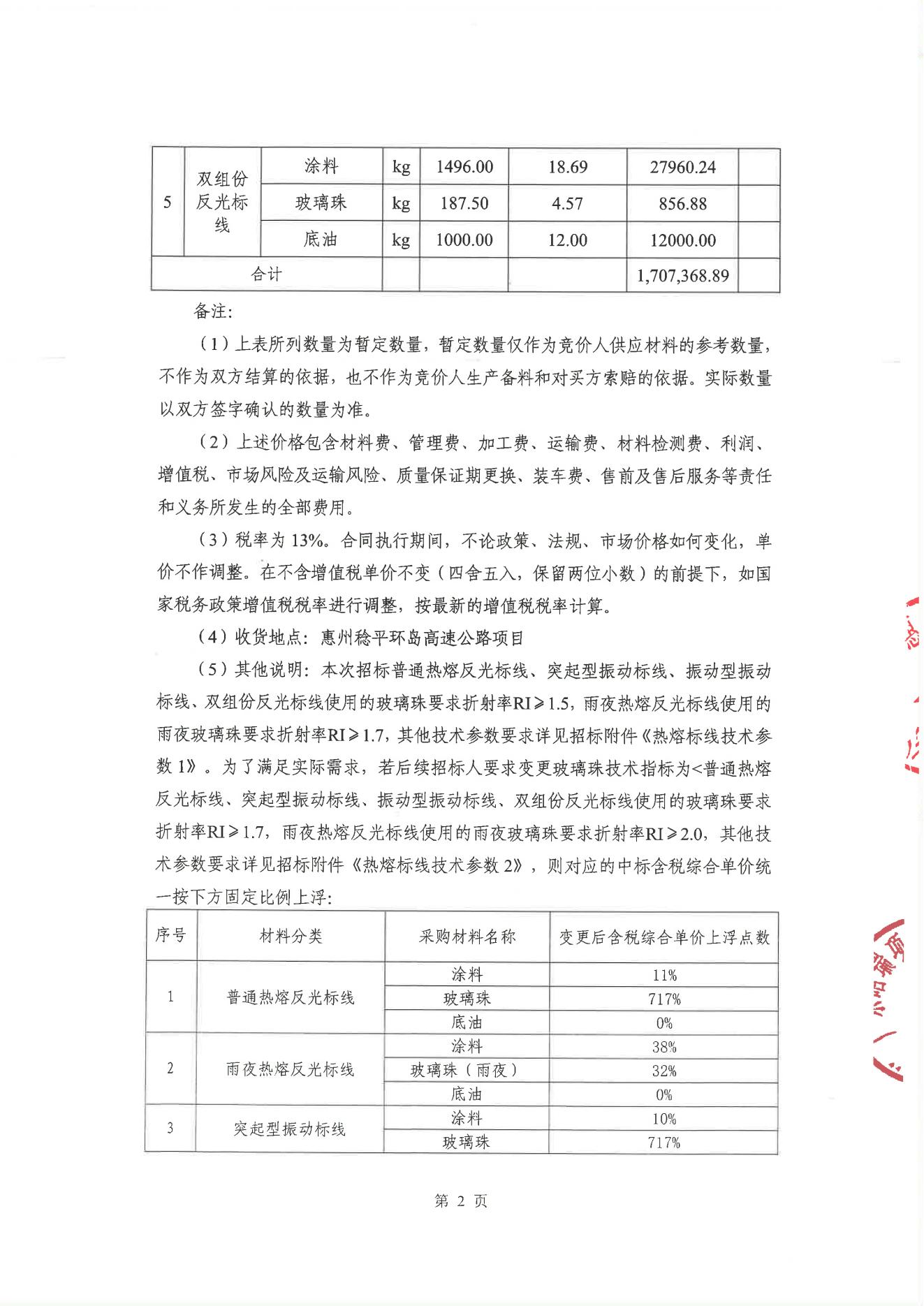
惠州稔平环岛高速公路项目先行段热熔标线材料供应商招选项目公开竞价公告
时间:2025-02-11
附件1:竞价报名表.docx
附件2:竞价保证金退还申请书.docx